重庆的高考分数线终于在今天万众期待下公布了,重庆的高考生是不是也在等着分数线的出来好决定自己的高考志愿,下面是小编为大家收集的关于2025重庆今年高考分数线出炉_2025重庆高考录取分数线。希望可以帮助大家。
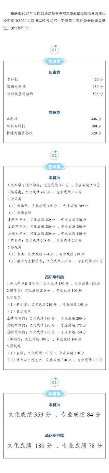
重庆2025年高考分数线

重庆2025年高考分数线

重庆2025年高考分数线

重庆2025年高考分数线

填写高考志愿方法
一、填报志愿的时间
从2025年各地报考志愿来看,报考时间大体分为三种,一种是考前填报,如上海和北京。第二种为考后估分填报志愿如黑龙江、山西等省(区市)。第三种方式是考后知分填报志愿,这是大部分省(区市)采取的志愿填报方式,如河北、广东、安徽、浙江等省(区市)。
作为考生要对自己所属省(区市)填报志愿的方式及特点要准确把握。如果是北京或上海考生在填报志愿时,要注意的一个重要环节首先是准确定位,即根据几次模拟考试成绩以及在学校或所在区里的名次来找准自己的位置。这里还需要考虑两个因素:一是当年的招生录取比例和往年相比的变化,二是根据自身情况,对自己还有半个多月的提分空间做一个大体的估计。而作为家长,应在填报志愿前做大量的基础准备工作,并在此基础上与孩子一起设计出两到三套志愿方案,最后由孩子做出决断。家长的准备工作要细致,但当孩子确定志愿时要快速决断,因为在备考复习关键阶段不能犹豫不决,以免影响孩子正常复习。同时,要充分尊重孩子的意愿,帮忙不添乱,既要服务到位但也不能越位,谨防家庭成员因志愿方面的分歧,造成孩子情绪波动,从而影响考试的正常复习。
而对那些考后估分填报志愿的考生而言,就要了解估分填报志愿的特点,科学准确估对分数就是填报好志愿的关键。在估分时除了要进行专项训练、把握技巧之外还要特别注意情绪的影响。感觉自己考得比较顺,当自己情绪好时要谨防估高,因为人在得意时往往容易“马失前蹄”,当自己感觉发挥不理想、情绪低落时,易人为压低自己的分数。一般来说,男孩外向,感觉考得比较顺的考生易把分估高,而性格内向的女生则容易把分数估低。因此,对于感觉自己估分不准的考生在估分时可以请教相关科目老师,老师们对高考试卷的判卷和得分点比较熟悉,估分相对比较客观、准确,从而可以帮助考生准确对自己进行定位。
而对考后知分填报志愿的考生而言,知道了自己的分数,甚至知道了自己在全省(区市)考生中的排名,省去了估分环节,但也要看到这种志愿填报方式容易造成考生志愿填报扎堆、撞车。因此,考生填报志愿参考分数时就不要参考学校往年录取的最低分,而应是平均分。参考学校录取数据时也不能只看某一年的,而要至少参考院校连续三年的数据,是五年,因为你参考院校录取数据的年份越多越能发现院校的录取规律。
二、是否实行平行志愿
从填报方式上来讲,主要有平行志愿和传统顺序志愿两种方式,平行志愿又分为完全平行志愿和不完全平行志愿。完全实行平行志愿的主要有湖南、江苏、浙江、上海、重庆等22个省(区市);实行不完全平行志愿的主要有北京、山西等7个省(区市)。仍然实行传统顺序志愿的主要有黑龙江等省(区市)。由于各省(区市)在填报志愿上的方式差异性,就决定了各地填报志愿的规律性也有所差异,考生必须要把握好自己所在地的填报方式,熟悉该种方式的特点,从而规避志愿风险。以四川考生为例,在本科一批共有五个平行一志愿,这样就会使本科一批的院校满足率提高,降低了考生的风险。由于高分段考生落榜率降低,同时由于高分段考生落入本科二批的人数减少,会使二批一些学校分数很高的现象也随之减少,招生录取中的“大小年”现象大为降低,因此考生只要按照平行志愿填报的规律,平行A“冲一冲”、平行B“稳一稳”,平行C“保一保”,平行D“垫一垫”,在准确定位的基础上,按照考生的兴趣和特长选择学校的专业,就能填出一个相对比较理想的志愿。
而采取传统顺序志愿填报方式的考生,要重点填好第一志愿,兼顾第二志愿,关注征集志愿。相对于那些实行完全平行志愿的考生而言,这些考生只有一个第一志愿,因此这个一志愿就格外重要,它是填报志愿成败的关键,必须给予格外的重视。考生在填报第一志愿的院校时,必须认真分析拟报考院校往年的录取数据,最稳妥的方式就是填报往年录取分数比自己的高考分数或者高考估分略低的院校,并服从专业调剂。这样报考的第一志愿院校相对比较稳妥。而如果想保证专业,所报的院校层次就要稍微降一点,以达到自己上心仪专业的愿望。报考第二志愿时,考生就选择那些往年录取分数比第一志愿院校录取分数低并且往年招收过第二志愿考生的院校。第一志愿和第二志愿合理拉开梯度,考生志愿填报的风险也会降到最低。
新高考志愿模拟填报工作总结
今年我省高考综合改革将正式落地,为切实做好我校考生志愿填报的政策解读和指导服务,确保高考志愿填报政策宣传到位,更好地服务好高考考生,认真做好新高考政策宣传和指导志愿填报工作。工作的一些具体做法如下:
一、成立志愿填报领导小组。
学校成立领导小组。学校成立新高考志愿填报培训及宣传小组,校长担任组长,书记、副校长为副组长,工作人员有教务主任、年级主任、班主任等,为学生提供报考模拟志愿填报咨询。
二、认真组织高三教师培训。
2025年4月16日晚,组织新高考志愿填报培训,由教务处副主任、高三年级主任主讲,全校行政、年级组管理人员(含高三)、全校班主任(含高三)、高三任课教师、高考专干参加培训,主要培训内容为湖南省2025年志愿填报及投档规则介绍、普通高校招生录取部分政策解读。会后,要求高三年级管理人员及班主任根据培训内容进一步熟悉新高考志愿填报相关政策,做好相关政策解读和志愿填报系统的要就,并将培训内容传达到考生,指导学生周五第七八节课集中填报志愿。
三、为家长、学生提供技术指导。
高三年级班主任用系统测试账号,对着志愿填报系统操作培训PPT实际操练填报系统,以便更好的指导学生填报。班主任将群里相关志愿填报的通知文件转发家长群,确保相关学生和家长正确理解高考招生录取政策,让考生熟练掌握志愿填报的方法、技巧和流程,并告知好全体考生,模拟填报志愿不作为2025年高考录取投档的依据。
四、做好政策宣传和解读工作。
学校根据省、市考试院相关文件及会议精神要求,学校制作两个个专门的宣传栏,对新高考志愿填报及录取相关政策进行宣传和解读,开展模拟志愿填报和志愿填报指导服务。
五、模拟志愿填报工作反思。少数家长存在对模拟志愿填报的不重视,认为还没到填志愿的时候,导致个别学生存在未认真填报现象。后段学校将继续加大宣传力度,并制作填报志愿告家长书发给家长,告知相关志愿填报政策和要求,加强家长学生对志愿填报的认识。
2025重庆今年高考分数线出炉相关文章:
★ 2025年重庆高考分数线出炉最新
★ 2025年重庆大学录取分数线最新
★ 重庆大学2025年录取分数线
★ 2025艺术高考分数线
★ 2025全国各个省份高考分数线有哪些
★ 2025年关于高考分数线预测
★ 最新2025年西南大学录取分数线
★ 2025全国高考分数线省排名表有哪些
★ 最新2025年河南高考分数线出炉大全
★ 2025年高考成绩一般公布时间
下一篇:返回列表





